生態環境部發布《國家污染防治技術指導目錄(2024年,限制類和淘汰類)》(征求意見稿)
為更好發揮技術指導作用,推動生態環境領域設備更新和技術進步,生態環境部日前發布關于征求《國家污染防治技術指導目錄(2024年,限制類和淘汰類)》(征求意見稿)意見的函,向有關單位征求意見。
據了解,生態環境部決定將原《國家先進污染防治技術目錄》,調整為《國家污染防治技術指導目錄》(簡稱《目錄》),按年度、分領域發布鼓勵類、限制類和淘汰類污染防治技術。2024年,圍繞大氣污染防治、噪聲與振動控制領域,9月份發布限制類和淘汰類《目錄》,12月份發布鼓勵類《目錄》。
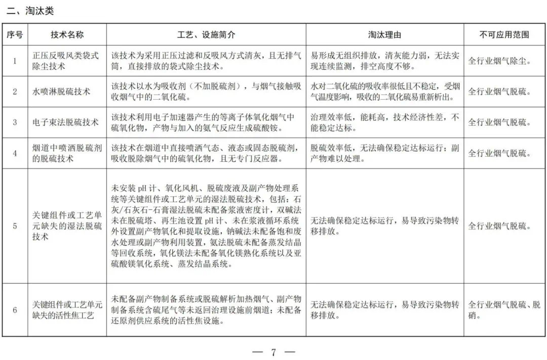
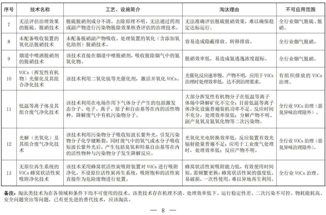
本次征求意見的限制類和淘汰類《目錄》共有20項技術,其中限制類 7項,淘汰類13項,涉及除塵、脫硫脫硝、VOCs治理等大氣污染防治細分領域。值得注意的是,光催化、低溫等離子、光解等技術及其組合廢氣凈化技術等數年前被市場追捧的技術赫然在列;今后將被明確淘汰,同時明確部分技術“全行業VOCs治理不可應用或惡臭異味治理除外”。
技術定位
限制類技術為僅在某些領域和條件下可使用的技術。該類技術存在處理效率較低、運行穩定性較差、二次污染處理難度較大、技術經濟性較低等問題,但在某些領域和條件下有適用性、尚無合適的替代技術,需要限制其應用范圍。
淘汰類技術為在各領域和條件下均不可使用的技術。該類技術存在機理不清、處理效率低下、運行穩定性差、二次污染不可控、 物耗能耗高、安全問題突出等問題,已有更先進的替代技術,應該淘汰。





